深圳校邻信息科技有限公司

主营:集成电路设计

更多产品

产品列表

PRODUCT

超大规模集成电路设计方法学导论

超大规模集成电路设计方法学导论
更新时间:2026-05-30 23:33:07

数字集成电路的设计流程 从概念到硅片

数字集成电路的设计流程 从概念到硅片
更新时间:2026-05-30 13:55:46

095期集成电路设计精选科技成果推荐

095期集成电路设计精选科技成果推荐
更新时间:2026-05-30 19:48:44

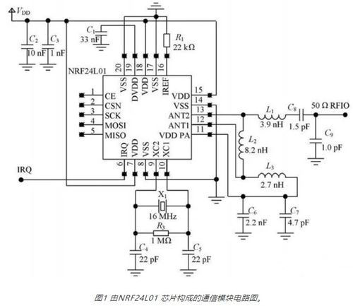
基于NFC的无线通信系统集成电路设计

基于NFC的无线通信系统集成电路设计
更新时间:2026-05-30 09:36:03

经营范围

scope

计算机技术开发及技术服务;软件技术开发及销售;信息系统集成服务;计算机房维护服务;信息技术咨询服务;数据处理和存储服务;集成电路设计;数字动漫设计;游戏软件设计;软件测试服务;网络技术的研发;电子产品的设计及销售;信息电子技术服务;通信系统工程技术开发服务;电子、通信与自动控制设备技术研发;动漫及衍生产品设计;文化活动策划;市场营销策划;展览展示策划;会议的策划;经济信息咨询(不含限制项目);企业管理咨询(不含限制项目);商务信息咨询;商业信息咨询;投资兴办实业(具体项目另行申报);国内贸易;经营进出口业务。(以上法律、行政法规、国务院决定禁止的项目除外,限制的项目须取得许可后方可经营)^影视经纪代理服务;音像经纪代理服务;动漫经纪代理服务;艺术经纪代理服务;中介服务。

集成电路设计与软件产业企业所得税政策解析

公司简介

COMPANY

公司简介: -

公司简介

企业信息

Information

深圳校邻信息科技有限公司

法人代表:马俊明

注册地址:深圳市南山区南山街道南山大道3003号久商大厦1102-A

所属行业:软件和信息技术服务业

更多行业:其他未列明信息技术服务业,其他信息技术服务业,软件和信息技术服务业,信息传输、软件和信息技术服务业

联系我们

电话:1892987**

地址:深圳市南山区南山街道南山大道3003号久商大厦1102-A

友情链接: 云南网页和网站设计 天津鸿一花卉种植有限公司 物联网应用服务 钢管 塑料袋 宿迁金沭轴承制造有限公司 工业互联网数据服务 网络工程 重庆欢宇易特信息科技有限公司 信息技术服务业 合肥柿柯网络科技有限公司 昆明顶播科技有限公司 上海博逾科技有限公司 技术服务 新型建筑材料 上海东金房地产服务有限公司 上海月颦庆商贸有限公司 太康县恒兴锅炉制造有限公司 广州凯伊商贸有限公司 广告设计开发 海南电影网 莽起吃餐饮管理(成都)有限公司 昆山市张浦镇创惟德精密机械厂 湖州绿豆鲨服饰有限公司 天津祥龙电动门有限公司 北京闪坑科技有限公司 地板 河北阜露歆电子商务有限公司 人工智能双创服务平台 上海齐蜡科技有限公司 互联网信息服务 天津乾言昕途科技有限公司 气动执行器 北铧照明科技(上海)有限公司 深圳软件开发 化妆品批发 东莞市亿易花信息服务有限公司 网络技术服务 山东传音信息科技有限公司 深圳潜鸿文化传媒有限公司 北京容川宇达贸易有限公司 海南起点信息科技有限公司 周易算命 泰安科启力商贸有限公司 藤艺家具 真题在线 上海晞啸电子科技有限公司 北京陆行乐商贸有限公司 天气预报 食用农产品零售 计算机软件开发 贵州翔云传泰科技有限公司 序如诗(武汉)科技有限公司 信息系统集成服务 互联网数据服务 郑州菩庆企业管理有限公司 西安杨奇酒店用品有限公司 上海马开军网络技术有限公司 人工智能行业应用系统集成服务 文化艺术交流活动的组织 广州汽车租赁 武汉恒信九鼎企业管理咨询有限公司 服饰 上海立和晨科技有限公司 盐城经济技术开发区苏荷农产品门市 安徽昊泰钢结构活动房有限公司 洛哲展览(上海)有限公司 广播电视节目制作经营 唐县广恒雕塑工艺品销售有限公司 信息系统运行维护服务 钢管 计算机网站 邢台撒瑟商贸有限公司 养老护理服务 计算机软硬件的技术开发 环保科技 计算机 二手车销售 工艺美术品及礼仪用品销售 海南九游信息技术有限公司 重庆麦享科技有限公司